地饒物豐的泰國素有東南亞移民樞紐之稱。歷史上,泰國是中國移民下南洋的重要目的地,當地政府和王室始終善待華人。根據美國學者施堅雅教授的估算,1947年泰國華僑華人總數為212.4萬,約占泰國總人口的12%。20世紀五六十年代,受制于冷戰特殊的歷史環境,中國前往東南亞的移民活動基本斷絕。20世紀70年代后,隨著中泰建交與中國改革開放的實施,國人前往泰國的移民活動逐漸恢復,移民規模不斷擴大。進入21世紀,泰國中國新移民數量快速增長,其規模已逾50萬人,泰國已成為東南亞地區中國新移民的主要聚集地之一。大規模中國新移民的到來,為泰國華人社會注入了新的活力,他們在促進泰國經濟社會發展與中泰交往合作中扮演著重要角色,其在當地的社會適應與跨國實踐也引起了越來越多的學者關注。
學術界對泰國中國新移民的研究主要聚焦移民過程與動因、移民特征、移民構成、移民對泰國社會的影響等方面。就視角而言,這些研究既有宏觀探討,也有微觀的個案分析;就移民類型而言,中國留學生、新移民商人及退休移民群體等得到學者們更多的關注;就地域而言,相關研究主要關注清邁等泰國北部地區和曼谷地區的中國新移民。以上成果不乏真知灼見和學術亮點,對本文寫作具有重要參考價值和啟示作用。不過,既有研究也存在一些不足:其一,對泰國中國新移民構成與類型的分析仍不夠系統和全面;其二,社團組織建立與發展是泰國中國新移民群體社會適應的重要體現,對其研究仍較為薄弱;其三,跨國性作為泰國中國新移民最顯著的特征,既有研究缺少對新移民跨國實踐及其對國家間關系影響的深層關注。
有鑒于此,本文力圖較為全面地闡述泰國中國新移民的類型與現狀;進而論述泰國中國新移民社團的形成和發展,分析社團成立與運作對于移民個體和群體發展的重要社會資本價值;最后,從國家間關系視角出發,運用跨國主義理論分析泰國中國新移民跨國實踐的動力、政策環境、行為領域和影響,以期呈現新移民、泰國、中國三者互動的整體圖景。
一、中國新移民的主要類型
20世紀70年代后,中國國門逐步打開,部分歸僑僑眷獲準前往泰國探親,其中部分人員滯留下來,成為最早一批新移民,這部分人主要來自潮汕地區。至八九十年代,中國新移民群體不斷擴大,大陸移民借助旅游、勞務、探親等方式前往泰國。與此同時,伴隨著臺灣當局“新南向政策”的實施,大量臺商及其眷屬移居泰國。21世紀后,在“走出去”戰略和“一帶一路”倡議的推動下,中泰各領域合作全面推進,中國新移民開始大規模進入泰國,新移民社區開始出現,如曼谷輝煌區的巴差拉挽聘路(Pracharat Bamphen Road)等。目前,中國新移民主要分布在曼谷都會區以及羅勇、清邁、清萊、普吉、尖竹汶府等旅游業及經濟快速增長的省份,大體可以分為如下四種類型。
(一)商業(投資)移民
商業(投資)移民主要指因經商而居住在泰國的中國企業家、中小企業主、自雇人士、公司高管及其眷屬。經貿與移民的互動是商業移民的重要特征。一方面,中泰經貿關系的發展,創造了商機與市場需求,帶動了中國企業及商人前往泰國開展經營活動;另一方面,大量中國商業移民進入泰國,又進一步促進了中泰雙邊貿易與投資的發展。
泰國是東盟第二大經濟體,對外開放較早,社會總體穩定,經濟政策透明度和貿易自由化程度較高,基礎設施較為完善,營商環境和條件位列發展中國家前列。同時,泰國地處東南亞中心位置,區位優勢明顯,是域外企業進軍東南亞市場的重要跳板。憑借上述優勢,泰國吸引了大量來自全球各地的投資者和貿易商人,其中包括眾多來自中國的企業和商人。
率先進入泰國市場的,是來自中國臺灣地區的企業和商人。20世紀80年代中后期,隨著臺灣島內生產成本提升以及外匯管制放松,臺灣地區企業開始大規模前往泰國投資興業。至2012年,臺灣地區累計核準對泰投資20.43億美元,移居到泰國的臺商及其眷屬大約有14萬人左右。與臺灣地區相比,大陸企業前往泰國投資進程較慢。20世紀八九十年代,大陸企業開始前往泰國投資,但以國有企業為主,投資項目少,投資規模不大,來自大陸的商業移民數量亦不多。進入21世紀后,伴隨“走出去”戰略的深入實施,越來越多的大陸企業前往泰國投資。2013年,“一帶一路”倡議提出后,泰國作為“一帶一路”重要沿線國家,成為中國開展對外經貿合作的重要市場,兩國雙邊投資貿易掀起新的高潮。截至2023年末,大陸對泰投資存量為126.57億美元,與之相伴的是,數以萬計的大陸商業移民涌進泰國。
在泰中國商業移民經營范圍廣泛,涵蓋制造、貿易、工程建設、銀行、保險、運輸、農業、醫藥、媒體、旅游服務等各個行業。就投資區域分布而言,首都曼谷和第二投資區的北柳、春武里、羅勇等12府,是中國移民在泰投資的主要集中地。此外,泰國北部的清邁也受到中國商業移民青睞,主要投資領域包括度假酒店、住宅開發、建筑、商品批發、零售等。
(二)教育(留學)移民
教育(留學)移民主要指從小學至大學階段的各類中國留學生及其陪讀家庭成員。近20年來,伴隨著國內教育競爭加劇和家庭收入水平的提高,越來越多的中國學生選擇出國接受教育。泰國是東南亞重要的教育中心之一,教育國際化程度較高,地理位置上毗鄰中國,留學成本較低,因此成為中國學生的熱門求學目的地。
泰國的中國留學生大體可以分成兩類:一類是在泰國國際學校接受基礎教育的中小學生,另一類是在泰國接受高等教育的大學生。其中,泰國國際學校辦學水準較高,重視與歐美及日、澳、中、韓等地教育接軌,提供了較多元的課程體系,學費相對低廉,能夠滿足包括中國在內的國際學生的各類需求。2011年,泰國國際學校有133所;2022年,猛增至235所,主要分布在曼谷、清邁、普吉、芭提雅等地,國際學生數量達6.9萬。泰國新加坡國際學校(SISB)是該國最大的國際學校之一,主校區位于曼谷,2023年,學生數量為3284人,較2022年增加約25%,其中外國學生為715人,68%來自中國。在清邁,國際學校招收的持全日制學生簽證的中國學生從2017年的1400人增至2019年的2000人,跟隨這些學生到來的還有數以千計的陪讀家庭成員。2022年,多家清邁國際學校的中國學生人數占比高達40%。在高等教育方面,泰國大學在政府持續多年的政策引導下,課程體系國際化取得較大進展,設有國際招生項目、與國外大學合作的聯合學位項目及交換生項目,吸引了大批中國學生赴泰深造。據泰國高教部統計,2013年,在泰國大學留學的中國學生為4228人;2023年,該數字猛增至23457人,占泰國大學留學生數量的55%。
(三)勞務和技術移民
勞務和技術移民主要指在泰國企業和公司的中國雇員、中方企業外派人員、教育機構中國員工(含國際中文教師中國志愿者),以及來自中國的各類自由職業者、專業人士及勞工等。
20世紀八九十年代,前往泰國的新移民多為從事勞動密集型行業的務工人員,其中有不少是中國企業承包工程派出人員和對外勞務合作人員。據中方統計,1995—1999年,累計在泰從事承包工程和勞務的中國人數量為10629人。21世紀后,除傳統的勞務輸出人員以外,赴泰的各類專業和技術移民逐漸增加,職業身份也更加多元。他們當中既有中資企業技術工人和管理人員,也有與中國有經貿合作關系的本土和跨國公司的雇員;既有從事教育和語言類工作人士(如中文教師、志愿者、翻譯),也有酒店、旅行社、貿易、房產公司職員,還有各種文化藝術從業者(如音樂人、書法家、作家)等等。與20世紀八九十年代的勞務移民相比,這一群體的學歷層次和收入水平明顯提升。
近年來,伴隨著互聯網與數字經濟的興起,以及騰訊、阿里巴巴、京東等中國互聯網和電子商務企業紛紛進軍泰國市場,在泰從事互聯網開發運營、電商物流、媒體制作、跨國商務與法律咨詢的中國新移民日益增多。根據泰國勞工部的統計,2015年,在泰持有專業和技術職業工作許可證的中國人共有24083人;2023年,該數字已增加至41537人,占總數的22.17%,超過日本、菲律賓等國,位列第一。此外,中泰合作的工業園區和大型中資企業工廠是中國勞務和技術移民的主要集中地。例如,由中國華立集團與泰國安美德集團共同合作開發的泰中羅勇工業園,已有200余家中國企業落戶投資,園區內有泰國員工4.5萬余人,中國員工5000余人。國際中文教師志愿者也是新移民的重要來源。2002年,中泰兩國教育部就中文教育等開展合作;次年,國家漢辦以泰國為試點派出首批21名志愿者;截至2023年,累計有21批志愿者共2萬余人次在泰國大、中、小學開展中文教育,足跡遍及70多個府。志愿服務結束后,許多志愿者選擇留在泰國工作和生活。
(四)生活方式移民
與前述三種移民類型相比,生活方式移民的區別在于移民的動機不是就業、教育以及獲取經濟、商業利益,而是尋求舒適生活,提高生活質量;移民的目的地也并非發達國家或地區,而是景色宜人、環境舒適、生活成本較低的地區。
泰國是國際著名的度假旅游勝地,風景秀麗,自然環境良好,文化包容開放,物價和住房成本較低,同時泰國簽證政策寬松,中泰關系長期穩定,兩國文化相似,幾乎不存在排華的社會基礎。這些因素讓諸多尋求改變生活方式的中國人移居泰國。曼谷、清邁、普吉、芭堤雅、華欣等旅游城市一直是世界各國生活方式移民的熱門選擇。例如,泰國的第二大城市清邁,素有“泰北玫瑰”的美譽,它位于該國北部群山之中,環境優美,生活節奏慢,是一個未受工業污染的綠色城市,加上交通便利,臨近云南,每天有十余個航班飛往中國各大城市,因此備受中國新移民的青睞。
從中國前往泰國的生活方式移民大體可分成兩類:“休閑移民”和“退休移民”。前者主要指未退休但為尋求安逸、舒適、慢節奏生活而移居泰國的中國人,后者指的是已退休并前往泰國養老的中國人。“休閑移民”們大多來自中國的大中城市,經濟條件較好,他們當中相當一部分屬于自由職業或遠程工作者(數字游民),職業分布十分多元,如民宿或餐飲自雇人士、程序員、撰稿人、編劇、譯者、設計師、網絡銷售、網紅博主等等;還有一部分移民并未就業,處于職業的空窗期或轉換期。2024年,泰國政府推出了專門針對數字游民的DTV簽證,該簽證對于居留時間、入境次數及家屬攜帶的規定較為寬松,為中國數字游民移居泰國提供了更為便利的條件。
根據《國際生活》雜志發布的全球退休指數報告,泰國長期入選最適合退休人員居住的國家。2023年,在全球適合外國人退休的國家中,泰國排名第9位,在亞洲國家中位居首位。此外,泰國退休簽證的申請條件較其他國家更為寬松,只需年滿50歲及銀行存款超過80萬泰銖。2022年,泰國政府又針對退休人士推出了長達10年的長期居留簽證。宜居的環境、便捷的退休簽證以及較高水準的醫療保健,吸引了數以萬計的外籍退休人士來泰養老生活。數據顯示,2018年,共有72969名外籍退休人士居住在泰國;持有泰國退休簽證的中國移民從2012年的1027人增加到2019年的5864人。未來,隨著中國老齡化的加劇,前往泰國的中國退休移民人數將呈現增長態勢。
除上述四種類型的移民外,泰國還存在少數非正規中國移民。主要包括三種情形:非法入境、逾期滯留和非法務工。這三種情形可能同時發生,也可能只有其中一種。具體而言,中國移民非法入境泰國,一般是借道緬甸、柬埔寨等周邊國家或從海路偷渡入境,有的由蛇頭帶入,有的則是被誘騙拐賣入境。逾期滯留是指中國移民以探親、旅游、工作等合法名義入境,簽證到期后非法滯留在泰國。
20世紀90年代,泰國非正規中國移民數量相對較多,大約有10萬人。隨著中國經濟騰飛和居民生活水平的穩步提高,近10年來泰國非正規中國移民數量已經明顯減少,但偷渡、非法滯留的現象依然存在,非法務工問題較為突出。一方面,泰國政府注重保護本國公民就業,在法律上對外國人可從事的工種進行限定,對企業可雇用外國員工的比例和人數加以限制;另一方面,當地雇主為降低用工成本,更傾向于雇用熟練、高效的中國工人,特別是在建筑和裝修行業。因此,一些中國勞工心存僥幸,以旅游簽證或落地簽的形式入境泰國,在未獲工作許可的情形下在當地就業。近年來,有關中國移民在泰非法務工案件時有見諸報端。例如,據媒體報道,2023年6月和12月,在泰國巴真武里府和普吉府,共有93名中國勞工因非法務工被有關當局發現并處理。
二、新移民社團的興起及其社會資本價值
(一)新移民社團的建立與發展
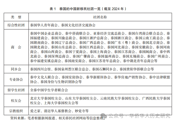
隨著泰國中國新移民數量不斷攀升,組建社團、共謀發展的呼聲日益高漲,泰國新移民社團順勢而生。新移民社團的建立主要包括以下四個原因。第一,新移民初到陌生環境,在生活、學習、就業以及商業經營過程中難免遇到各種困難,需要一個組織平臺來抱團互助,維護自身權益,而泰國傳統華人社團對于新移民所能提供的協助相對有限。第二,新移民的來源更加多元,不再局限于廣東、福建等傳統僑鄉,他們當中有許多來自中國內陸地區或北方省份,需要成立屬于自己的地緣性社團。第三,在講究資歷的泰華社會中,新移民精英抵泰時間較短,資歷較淺、經濟實力相對有限,在傳統華人社團中他們深感難有作為,也難以躋身社團的領導層。因此,許多新移民精英希望成立新的社團以施展抱負。第四,為擴大對外商貿、加強引資引智,祖籍地相關部門積極推動海外商會和同鄉會的建立,成為新移民社團建立的重要外部因素。如泰國廣東商會便是在廣東省貿促會的指導和推動下于2016年在曼谷成立的。
20世紀90年代成立的泰國臺灣商會,是最早的中國新移民社團之一。彼時赴泰投資的臺商日益增多,為了守望相助、聯絡鄉誼,時任泰國臺灣會館工商部負責人的余聲清發起成立泰國臺灣商會,獲得了臺商的積極響應。泰國臺灣商會于1992年10月20日成立,并于1993年4月正式獲得泰國政府法人組織登記,該社團現已更名為泰國臺灣商會聯合總會。21世紀后,各類大陸新移民社團開始如雨后春筍般涌現。其中,較具有代表性的社團有泰國華人青年商會、泰國中國企業總商會、泰中文化人聯合會、全泰中國學生學者聯合會等。同期成立的其他新移民社團還有泰國四川會館暨川渝總商會、泰國福建商會、泰國江浙滬總商會、泰國云南商會、泰國湖南商會等。

2013年,“一帶一路”倡議提出之后,泰國中國新移民社團的發展進入加速期。首先,社團的數量快速增長。據估計,當前泰國中國新移民社團已逾百家;就來源地而言,泰國新移民同鄉會或商會已經覆蓋中國20多個省份,溫州、深圳、廣州、無錫、安溪、石獅、南安等市縣級商會也相繼在泰國成立。其次,新移民社團的類型更加多元,除原有的同鄉會、商會、留學生組織外,泰華新媒體協會、泰華房地產銷售協會、泰中法律聯盟協會、泰國身份與生物識別協會等新移民專業協會也紛紛成立,中國大學校友會和新移民宗教社團也逐漸增多。另據資料顯示,清邁共有三個以新移民為主的宗教組織,分別是2009年成立的華人基督教會“愛之家”、2015年成立的清邁華人基督教會以及2016成立的佛教團體“妙覺寺”。第三,新移民社團的規模和影響力進一步提升。一些實力較強的新移民社團,購置了辦公場所,不斷健全組織機構,社團運作日趨規范化。例如,泰國華人青年商會的會員數量從創會初期的不足百名會員,增加至目前的2000余位會員,其領導層就職儀式由泰國政府高官、中國駐泰大使、泰國中華總商會主席共同主持,表明該商會已獲得泰華社會及中泰兩國政府的認可。
歷經30余年發展,新移民社團已成為泰國中國新移民團結互助、共謀發展的重要載體。新移民社團還呈現出兩個重要特征:一是商會占社團總數的比重大,這反映了在中泰經貿關系迅速發展背景之下,新移民商人群體擴大以及抱團謀求發展的巨大需求;二是社團的宗旨與功能具有明顯的拓展與調整。縱觀新移民社團章程,其宗旨多強調增進中泰交流合作,深化兩國友誼,凸顯了其作為中泰聯結重要紐帶的特性。然而,需要指出的是,新移民社團雖持續壯大,但其可支配的經濟與政治資源仍不及泰國中華總商會、潮州會館、泰國工商總會等歷史悠久、積淀深厚的傳統社團。
(二)新移民社團的社會資本價值
“社會資本”是社會科學的重要理論分析視角。一般認為,最早對社會資本概念進行系統闡述的學者是法國社會學家皮埃爾·布爾迪厄。他認為,社會資本是實際的或潛在的資源集合,這些資源與群體成員資格身份有關,是一種持續的、制度化以及相互認識和認可的社會關系網絡。此后,科爾曼、帕特南、波特斯、林南等學者對社會資本概念與分析方法進行了拓展和完善。科爾曼從功能的角度進行界定,認為社會資本是個人擁有的社會結構性資源,表現為人與人的關系,通過社會關系的投資可以積累和增加社會資本,而是否擁有社會資本決定了人們是否可能實現某些既定目標。帕特南進一步豐富了社會資本解釋,認為社會資本是指社會組織的特征,諸如信任、規范以及網絡,它們能夠通過促進合作行為來提高社會效率。波特斯則強調社會資本是行動者在網絡或更廣泛的社會結構中獲取稀缺資源的能力。林南認為,社會資本是期望在市場中得到回報的社會關系投資,是在目的性行動中獲取或動員的、嵌入在社會結構中的資源。上述學者們對社會資本定義的視角不同,但基本都認可社會資本是一種有用的、來自社會關系網絡的資源,“信任、規范、身份認同、互惠合作、價值觀念”等可以被看作是這種資源的表現形式,或被視為轉化為社會資源的機制,通過對社會網絡資源的獲取,有助于行為目標的實現以及群體效率和社會治理水平的提升。
作為中國新移民在居住國的社會關系網絡核心之一,社團是新移民聯絡鄉誼、休閑康樂、交流互助的重要平臺,是鏈接中泰兩國政府與社會的重要載體,在促進新移民事業發展與社會融入方面扮演著重要角色,對新移民個體成員及整個群體都具有重要的社會資本價值。
1.個體層面
新移民個體組建或加入新移民社團后,依托社團運作所獲得的社會資本效益主要體現在以下四個方面。一是社交網絡拓展。新移民社團經常組織各類聯誼聚會、節日慶祝、文體活動等,社團成員借此可以結識不同背景的專業人士、商業伙伴,從而擴大社交圈層并積累人脈。二是資源互助與信息獲取。新移民社團作為新移民之家,在社團成員遇到經濟和生活困境時,可通過提供經濟援助緩解成員財務壓力,幫助他們渡過難關。此外,社團通常建有微信群、網站公告欄等信息平臺,并提供咨詢服務,可以幫助成員快速獲得所需信息與資源,避免信息不對稱帶來的困擾。三是技能提升。新移民社團通過舉辦專業知識講座、職業培訓以及開展創業指導等,幫助社團成員提升職業技能和行業素養。四是情感支持。社團通過舉辦各種豐富多元的活動,可以減少成員的孤獨感,增強其社會適應能力。
與一般社團成員相比,社團領導層因其對社團成立和運作投入了更多的物質和社會資源,有望獲得更大的社會資本效益。誠如美國學者波特斯所言,社會成員之所以在社會資本方面分配不同,是因為他們所處的社會網絡特征不同,也就是他們嵌入網絡中的程度或類型不同。新移民社團的領導層,借助社團運作以及對成員提供幫助,獲得成員的認可和信任,進而提高個人聲譽;通過參與社團的管理和資源分配,增強了其作為領導人的權威;同時,因對社團發展、移民群體以及社會的貢獻,可以獲得中泰兩國政府、當地社會的肯定和認可,擴大了自身社會影響力。此外,社團領導層還可以借助社團平臺,與中泰兩國政府官員、社會組織、精英人士建立聯系,有效提升其社交網絡的質量與層級。
2.群體層面
新移民社團的建立與功能發揮對于整個新移民群體也會產生重要的社會資本效益。
一是有助于構建更為緊密的新移民社會網絡,增強群體的凝聚力。新移民社團廣泛吸納會員,借此連接數以萬計的新移民家庭和企業,構建起龐大的新移民社會網絡,并且伴隨著新移民社團數量和相互聯系的增加,這種社會網絡密度進一步拓展。此外,新移民社團經常舉辦與中華文化相關的活動,也有助于增強新移民的文化認同感,進而提升群體凝聚力。
二是有助于整合力量,維護群體權益。新移民個體的力量相對有限,但社團可以整合力量,以集體行動來表達訴求。如泰國華人青年商會長期與泰國政府經濟、移民部門保持密切聯系,就投資貿易政策、移民居留等議題進行咨詢溝通,爭取有利的政策空間。此外,新移民社團是移民個體與中國駐泰使領館的聯系紐帶,面對自然災害和健康危機等,新移民社團可以在緊急情況下快速響應,提高群體抗風險能力。如在新冠肺炎疫情期間,新移民社團成為使領館的重要幫手,在宣傳抗疫政策和知識、籌集和分發抗疫物資方面發揮了重要作用,幫助新移民度過了疫情危機。
三是有助于加強外部聯系,拓展群體資源。新移民社團通常會聘請泰國政府高層和各界精英擔任社團的顧問、名譽會長等職務,借此連接泰國主流社會,增強了新移民群體獲取當地資源的能力。泰國中華總商會同業公會聯誼會涵蓋泰國各主要行業,是泰華行業組織重要的信息溝通平臺。截至2024年,已有40余家新移民社團獲準加入泰國中華總商會同業公會聯誼會,以此建立與泰國傳統華人社會的機制化聯系,從而拓展新移民群體的經濟資源。
四是有助于群體規范構建,促進社會融入。新移民社團章程的宗旨或入會條件,一般都要求成員遵守泰國法律法規,無違法、違規記錄,并就違反章程行為規定了相應處罰辦法。隨著越來越多新移民加入社團,這也在一定程度上提升了新移民群體的信任水平,促進了互惠合作。此外,新移民社團還通過舉辦跨文化的交流活動,增進了新移民與主流社會的互動,促進了文化隔閡的消弭;通過積極開展慈善捐贈、志愿服務等活動,回饋當地社會,改善了新移民群體的形象,提高了主流社會對新移民群體的認可度和接納度。
三、聯結中泰:中國新移民的跨國主義實踐
所謂“跨國主義”,一般指國際移民與祖(籍)國之間的社會關系和跨境行動,是“移民在祖籍國與移居(接收)國之間所建立并維系的多層社會關系的動態過程”,在實踐上體現為移民個體或組織行動者有規律的、經常性的、正式的、多元的跨國參與,即在經濟、政治或社會文化等方面有顯著意義的跨境活動。泰國的中國新移民與祖(籍)國長期保持密切聯系,其跨國主義實踐十分活躍,對中泰關系以及兩國經濟社會發展做出了積極貢獻,同時,這種跨國主義實踐對新移民自身的發展、認同以及社會適應等也產生了重要影響。
(一)跨國主義實踐的動力與政策環境
1.行為動力
作為第一代移民,新移民與祖(籍)國有著與生俱來的聯系,他們多數在中國出生成長,許多親屬仍在中國生活,故土情結深厚;他們也大多在中國接受教育,受到中華文化熏陶,其中許多人仍持有中國護照,其文化和國家認同在很大程度上仍然指向中國。這種情感和認同因素是構成新移民跨國行為的主要動力之一。
利益需求也是推動新移民跨國行為的重要動力。中國是世界經濟的重要引擎之一,擁有超大規模的消費市場、優質的商品供給、穩定的產業鏈和供應鏈,與中國保持經濟業務往來符合新移民的經濟利益,有助于他們分享中國的經濟紅利。中泰關系的好壞事關中國新移民的切身利益,深刻影響其在泰國的生存發展環境。因此,他們樂見中泰友好合作,并愿意為之付出努力。同時,新移民精英對中泰交往的參與擴展了自身社會網絡,成為他們累積社會資本的重要來源,而這些社會資本將助力新移民精英在中泰兩國獲得更多商業機會和經濟利益。
2.政策環境
中泰兩國政府對于中泰關系發展都給予高度重視。中國將泰國視為促進地區局勢穩定的積極力量和國際事務中共同維護發展中國家利益的合作伙伴。泰國則肯定中國在促進地區局勢穩定和經濟發展中的作用,將發展泰中關系作為其亞太外交關系中的重點。因此,兩國政策溝通與政治互信一直保持較高水平。2012年,兩國建立全面戰略合作伙伴關系;2017年,中泰簽署關于共同推進“一帶一路”建設諒解備忘錄;2022年,習近平主席訪問泰國,雙方發表了《中泰關于構建更為穩定、更加繁榮、更可持續命運共同體的聯合聲明》,并簽署兩國戰略性合作共同行動計劃;2024年,中泰簽署互免簽證協定,雙方正式進入“免簽時代”。中泰關系的頂層設計為中國新移民的跨國主義實踐創造了良好的外部環境。
此外,中國政府歷來將海外移民視為國家發展的重要力量之一。在具體政策上,重視發揮僑資僑智優勢,服務國家高質量發展;鼓勵僑胞在住在國與中國的友好合作中發揮積極作用,維護和促進國家統一;引導僑胞傳承和弘揚中華優秀文化,促進中外文化交流。泰國政府將中國新移民視為對華交往的重要民間渠道,樂見他們在中泰合作中發揮積極作用,同時期待中國新移民能夠引進更多資金技術,服務泰國的經濟社會發展。正如時任泰國總理巴育在給泰國華人青年商會的賀函中所言:泰國華人青年商會作為促進泰中兩國貿易、投資和旅游的平臺,在推動國家經濟可持續發展、支持社會慈善與福利事業中發揮了重要作用,希望商會能夠加強與政府合作,促進泰中兩國關系持久穩定的發展。總而言之,中泰兩國政府對新移民在中泰交往合作中的跨國角色均持積極態度。
(二)跨國主義實踐的領域
與早期出洋謀生的老移民相比,泰國中國新移民具有較高的文化水平,而新移民社團的興起,則為他們的跨國主義實踐提供了重要的組織載體。近30年來,國際交通、通信技術的高速發展,為新移民的跨國主義實踐創造了前所未有的有利條件。中泰交通無論是在陸路、海路、還是航空運輸方面,均比以往更加高效和便捷。以航空為例,1980年,中泰簽署民航協定,中國開通第1條前往泰國航線;90年代初,雙方航線增至5條;2017年,中國直飛泰國航線已猛增至175條,運力達1062.7萬座。互聯網與信息技術的發展,拓展了新移民與祖(籍)國聯系的渠道和交往頻率。數字經濟與電子商務的興起,則大大增加了跨國商業機會,有效降低了交易成本。在上述有利條件下,中國新移民主要圍繞以下三個重點領域展開跨國主義實踐。
1.經濟領域
新移民的商業精英十分注重與國內企業、商業協會、政府機構的互動,積極構建多維度的跨國商業網絡與聯系機制。他們或是在國內設有企業分支機構,或是借助新移民商會在國內建立代表處,以此拓展跨國商業網絡。如泰國華人青年商會先后在深圳、溫州、北京、上海、西雙版納、廣州等地成立代表處,服務會員在中國的商業活動。為了擴大與國內的商業聯系,許多新移民商會還與國內商會簽署友好商會協議,定期互訪,以實現信息共享,加強商業合作。祖籍地政府的商務、僑務部門亦看重新移民企業家的跨國角色,與新移民商會共建駐泰聯絡機構,由新移民商會的領導人擔任聯絡代表,負責具體工作,助力家鄉招商引資和企業出海。近年興起的各類“祖籍地—泰國”經貿對接洽談會、投資推介會、商品展覽會等,均有新移民商會或企業家的參與。


在具體跨國經營活動中,新移民是中泰貿易投資的重要實踐者和促進者。新移民貿易商熟悉中泰兩地商品和消費市場,擁有聯結住在國和祖(籍)國的商業網絡,有助于降低信息搜尋成本,尋求更多的潛在伙伴,從而增加貿易機會,促進中泰貿易發展。自2013年以來,中國連續11年成為泰國第一大貿易伙伴,其中當有中國新移民的一份貢獻。在投資領域,除自身的跨國投資外,新移民企業家也是中國企業出海的重要伙伴和泰國吸引中資的重要力量,他們熟悉泰國的投資環境,又了解中國企業運作模式,可以協助中國企業跨越投資壁壘,有效降低因兩國制度差異造成的交易成本,促進中國企業對泰投資。
2.政治領域
新移民在政治領域的跨國實踐也值得關注。由于泰國對外來移民入籍實施嚴格的限制,許多中國新移民保留了中國國籍,他們與中國駐泰使領館互動頻繁,定期舉辦各種活動,邀請中泰兩國政府官員參加,成為增進兩國官員溝通交流的重要渠道。他們依托企業和社團組織,熱情接待中國的政府出訪團,為訪問的順利完成提供各項支持。
除了參與中泰政治交往外,新移民也十分關注中國發展進程,積極維護和促進國家統一。為密切海外僑胞與全國政協的聯系,自2001年開始,全國政協開始邀請海外僑胞列席政協大會,如李桂雄、蔡崇通、鄺錦榮等新移民僑領都曾受邀列席會議,為國家發展建言獻策。受邀擔任地方各級人大、政協列席代表的泰國中國新移民精英數量多達數十位。此外,許多新移民精英還擔任各級僑聯、致公黨的海外委員,暢通與國內溝通渠道。據泰中僑商會的統計,該會成員中有8人曾擔任全國政協、各省市政協委員;擔任中國僑聯、中國僑聯青年委員會、各省市僑聯委員的有18人。大陸新移民是泰國中國和平統一促進會總會的主要骨干,現任執行會長、秘書長及多位副會長均由大陸新移民擔任。該統促會自2001年成立以來,通過多種方式反對臺獨等分裂勢力,維護中國主權和領土完整。此外,泰國華人青年商會等新移民社團也常常就相關政治議題表達立場,引導當地輿論,維護中國利益。
3.文化社會領域
新移民經常參加泰國華人社區舉辦的中華傳統節日慶典以及華人民間信仰活動,以此擴大與傳統華社的聯系并維持自身的文化認同。其中,來自傳統僑鄉的新移民更熱衷于參加此類活動。此外,由于中泰交通日益便利,新移民也常常返鄉參加各種文化民俗、宗親聯誼活動,開展慈善教育捐贈,助力家鄉社會發展,以此維系與祖籍地的文化和情感聯結。
新移民是中泰文化交流的促進者,他們依托自身企業或社團,熱情接待中國文化訪問團、藝術表演團體,在泰舉辦或資助各類中華文化演出和展覽活動,推動中國文化在泰國的傳播。與此同時,新移民在跨國實踐中也將泰國藝術、影視劇、餐飲等文化元素帶回中國,增進了中國民眾對泰國文化的了解。例如泰中文化人聯合會,以促進泰中兩國文化、藝術事業的交流、合作與發展為宗旨,與中國文化藝術部門保持密切交往,常年舉辦中國文藝演出、書畫展覽等,與中泰各大學合作開展學術交流,增進了兩國文化交流互鑒。
除此之外,新移民也積極支持中文教育在泰國的發展,如常年資助泰北華校、組織學生參加世界華人學生作文大賽,承辦“水立方杯”海外華裔青少年中文歌曲大賽(泰國賽區)等。2023年,新移民還創辦了第一所以中國課程大綱為教學標準的國際學校,即泰國中國國際學校。值得一提的是中泰文化交流標桿人物——李桂雄,他與中國中央電視臺合作,成立泰國中文電視臺(TCTV)并于2008年正式開播,電視信號覆蓋泰國等25個國家和地區,節目主要以中文會話附泰文字幕的方式播出,同時兼有泰文會話以及潮州話、客家話等地方方言節目。該電視臺的成立在中泰文化交流史上具有重要意義。
總之,一方面,新移民的跨國實踐對中泰政經關系的發展具有積極意義;另一方面,在實踐過程中,因長期與祖(籍)國保持密切的經濟、文化、社會聯系,新移民群體的認同與身份趨于多元性,其發展模式可能不是簡單的“落地生根”或“落葉歸根”,而是介于兩者之間,或者如李明歡教授所言的“逐夢留根”。新移民精英的跨國實踐特別是對中泰交往的參與,不僅給他們帶來了直接的經濟利益,也促進了其社會資本的積累。新移民精英受邀參加兩國間各種外事活動、重要慶典,與政府高官、社會名流會晤,經媒體報道之后,提高了自身的知名度和影響力,他們也因為對中泰交往的貢獻被授予各種榮譽頭銜,這些都極大拓展了新移民精英的象征性資本,這一特殊資源可外化為一種吸引力和安全感,尤其是對于那些意圖與之建立社會關系的人們。上述社會資本經過轉化之后便可形成重要的經濟資源,正如李桂雄先生所認為的“路通財通,名有了,利遲早會來;名是因,利是果”。
四、余論
大規模中國新移民的到來為泰國華人社會注入了源頭活水。新移民與生俱來的中華文化元素及其與傳統華社的互動,在一定程度上延緩了當地華人族群文化式微的速度。與此同時,新移民的經濟活動催生了巨大的華文需求,他們對泰國華文教育的推動也有利于當地華人意識的增強。同時,作為外來族群,中國新移民為了適應泰國社會,一直在不斷進行本土化調適,包括泰語的習得和使用,日常生活與人際關系的在地化,跨國婚姻的增加乃至宗教信仰、生活習俗的轉變等等。隨著時間的推移,中國新移民的事業、家庭、財產逐漸與當地產生更加密切的聯系,在泰國尋求機會扎根下來將逐漸變成許多新移民的現實考量。
建立社團是新移民加強相互聯系,實現守望相助,共同應對挑戰與機遇的必然要求。經過30余年的發展,中國新移民社群涌現出一批充滿活力、具有社會影響力的社團。不過,新移民社團的發展也存在一些問題,如部分社團的運作高度依賴社團的創辦者或領導者個人,一些社團存在制度化建設不夠、組織過于松散、凝聚力不足等問題,如何加強社團規范運作是未來的努力方向。
跨國性是中國新移民最顯著的特性之一。泰國中國新移民興起于中國崛起時代,得益于全球化與中泰關系的全方位發展。華人因素不是泰國社會和中泰關系的敏感議題,因此與其他東南亞國家相比,泰國的中國新移民進行跨國實踐有著更為寬松的環境。新移民跨國實踐在助力中泰關系發展的同時,對自身的生存發展也起著至關重要的作用。對于新移民而言,跨國實踐已成為他們尋求資源最佳配置,分享中國發展紅利,有效提升經濟、人力、社會資本投資收益的絕佳路徑,這也使新移民擁有足夠信心去面對各種挑戰,進而更好地適應和融入泰國社會。
摘自:劉文正:《泰國的中國新移民:類型、社團組織與跨國性》,《華僑華人歷史研究》2025年第1期。注釋從略,如有需要請參見原文。







